Chainlink har tillkännagivit ett stort AI-initiativ i samarbete med finansiella institutioner som Franklin Templeton, Swift och Euroclear. Initiativet syftar till att använda AI för att samla företagsdata på en enda blockchain, vilket skapar ett “gulddokument.”
Detta blockchain-baserade dokument kommer att validera och konsolidera stora mängder data i realtid, vilket förenklar processer och förbättrar datanoggrannheten över olika branscher.
Chainlinks finansiella AI-experiment
I ett pressmeddelande som delades med BeInCrypto meddelade Chainlink om ett nytt AI-initiativ inriktat på företagsfinansiering. Företaget har samarbetat med stora finansiella institutioner som Franklin Templeton, Swift och Euroclear för att undersöka hur AI och blockchainteknik kan samverka för att förbättra dataskydd och operationer inom finanssektorn.
Läs mer: Vad är Chainlink (LINK)?
Planen är enkel: Chainlink siktar på att använda sina decentraliserade orakel tillsammans med AI:s stora språkmodeller (LLMs) för att identifiera och samla viktiga företagsåtgärder. Denna data skulle sedan registreras på blockchains, vilket skapar vad Chainlink kallar ett “interoperabelt, enhetligt gulddokument.”
“Kombinationen av AI och orakel är ett kraftfullt verktyg för att omvandla data om företagsåtgärder till mycket tillförlitlig strukturerad data. Att omvandla olika bitar av… data till… en definitiv, enskild sanningskälla är verkligen ett stort steg framåt i hur finansmarknaderna hanterar kritisk och felbenägen data,” hävdade Chainlinks medgrundare Sergey Nazarov.
Nazarov tillade att detta dokument skulle förbättra effektiviteten avsevärt för både enskilda och institutionella aktörer inom finanssektorn. Enorma företagsinvesteringar har strömmat in i AI i år, så det är logiskt att dessa framstående finansiella institutioner skulle delta i experimentet. Chainlink har å sin sida skapat nya partnerskap inom flera områden.
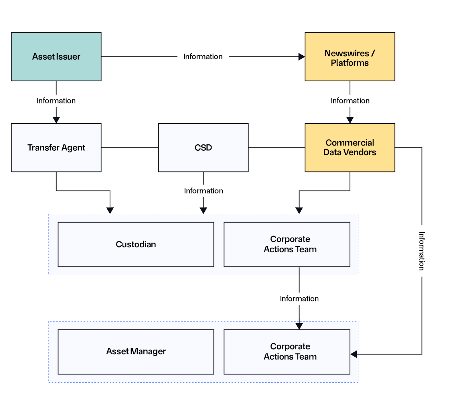
Chainlink har också släppt en ingående studie som beskriver deras tillvägagångssätt för att skapa detta “gulddokument.” Det huvudsakliga problemet som dessa företag siktar på att lösa är den inkonsekventa kvaliteten på data om företagsåtgärder, som ofta släpps i olika format och genom icke-standardiserade kanaler. Chainlinks orakel skulle snabbt skanna och samla relevant information från dessa olika källor.
Läs mer: Hur kommer artificiell intelligens (AI) att transformera krypto?
De olika oraklen och LLMs i denna dataletningsoperation fungerar i decentraliserade noder som måste nå konsensus innan de skickar vidare data. Detta förhindrar eventuell dataförvrängning, vare sig genom felaktig översättning eller hallucination. Chainlinks branschstandard CCIP-protokoll sprider sedan detta aggregerade blockchain-dokument genom sitt interoperabla system.
Enligt Chainlinks resultat har experimentet varit framgångsrikt i att validera, aggregera och överföra företagsdata i realtid. Även om initiativet ännu inte har ett officiellt namn, nämns termen “enhetligt gulddokument” upprepade gånger i dokumenten. Framöver kommer fokus att ligga på att standardisera processen och förbereda för en bredare utrullning.





