Blockchainanalytiker har upptäckt kopplingar mellan LIBRA meme coin och andra tveksamma kryptoprojekt, inklusive Melania Trumps officiella token.
Dessa upptäckter har ökat oron kring LIBRA, särskilt efter dess korta stöd av Argentinas president Javier Milei.
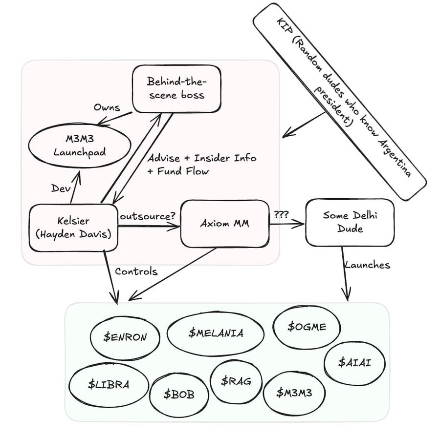
Misstänkta kopplingar mellan LIBRA och MELANIA
Den 16 februari påstod Chaofan Shou, medgrundare av Fuzzland, att LIBRAs marknadsgörare verkar från Delhi och även var inblandad i MELANIA meme coin.
Shou delade plånboksdata som antydde att samma enhet kontrollerade båda projekten, vilket ökade misstankarna om samordnad insideraktivitet. Han kopplade också LIBRA-teamet till tokens som Enron och OGME, som följde ett liknande mönster av prismanipulation.
Dessa projekt upplevde snabba prisökningar drivna av insiderhandel och automatiserade botar, följt av plötsliga försäljningar som lämnade småinvesterare med förluster. Detta mönster liknar pump-and-dump-scheman utformade för att utnyttja handlare.
MELANIA token, lanserad strax före Donald Trumps andra installationsperiod, steg kort till ett marknadsvärde på 2 miljarder USD innan den kraschade under 200 miljoner USD.
LIBRA följde en liknande bana. Efter att ha fått offentligt stöd från president Milei, ökade investeringarna i token. Men insiders drog enligt uppgift tillbaka 107 miljoner USD kort därefter, vilket ledde till dess kollaps.
Efter fallet distanserade sig Milei från projektet, vilket utlöste anklagelser om marknadsmanipulation. Vissa kritiker har till och med krävt hans avsättning, med hänvisning till händelsen som en finansiell och politisk skandal.
LIBRA Insiders Avvisar Bedrägerianklagelser
Trots kontroversen har KIP Protocol, en enhet kopplad till LIBRA, förnekat något felaktigt agerande.
Julian Peh, KIPs VD, uppgav att alla medel finns kvar på blockkedjan och är redovisade. Han klargjorde också att KIP inte hade någon roll i tokenens lansering och tillskrev ansvaret till Kelsier, projektets marknadsgörare.
“KIP har fått mycket FUD idag, inklusive hot mot mig och min personal, men vi var inte inblandade i lanseringen, vi hanterade inga tokens eller SOL. KIP erkände offentligt sin roll i projektet (dock inte i tokenutgivningen) eftersom vi redan var listade på webbplatsen och trodde på initiativets potential,” sa KIP .
Samtidigt skyllde Hayden Davis från Kelsier på president Milei och hans team för investerarnas förluster. Han hävdade att investeringar i meme coins är starkt beroende av förtroende och stöd.
När Mileis team raderade sina reklaminlägg, uppstod panikförsäljning, vilket ledde till en kraftig marknadsnedgång.
Trots detta uppgav han att hans team fortfarande tror på projektet och planerar att återinvestera 100 miljoner USD i det. Så istället för att överföra tillgångarna till president Mileis medarbetare eller KIP, planerar Kelsier att återinvestera medlen i LIBRA och bränna alla förvärvade tokens.
“Jag föreslår att återinvestera 100 % av medlen under min kontroll, så mycket som 100 miljoner USD, tillbaka i Libra Token och bränna all köpt tillgång. Om inget mer genomförbart alternativ presenteras, avser jag att börja genomföra denna plan inom de närmaste 48 timmarna,” uppgav Davis .
LIBRA-kontroversen belyser riskerna med spekulativa meme coins, särskilt de kopplade till kända personer. Medan anhängare insisterar på att projektet fortfarande är livskraftigt, fortsätter utredare att granska dess kopplingar till potentiella marknadsmanipulationer.





